Top
CN
CN
Home
About Us
Overview
History
Fast Facts
Rankings
Contact Us
News
Medical Services
Outline
Departments & Centers
Emergency
International Medical Center
Tele-Medicine Center
Featured Medical Technology
Education
General Introduction
Student Programs
Simulation Center
CME
Research
Achievements
List of Labs
Journals
Global Engagement
Cooperation Projects
Global Activities
International Medical Aids
Employment & Alumni
International Healthcare
Make an appointment
Find a Doctor
Departments & Centers
Medical Insurance & Billing
Location
Please enter the keyword
OK
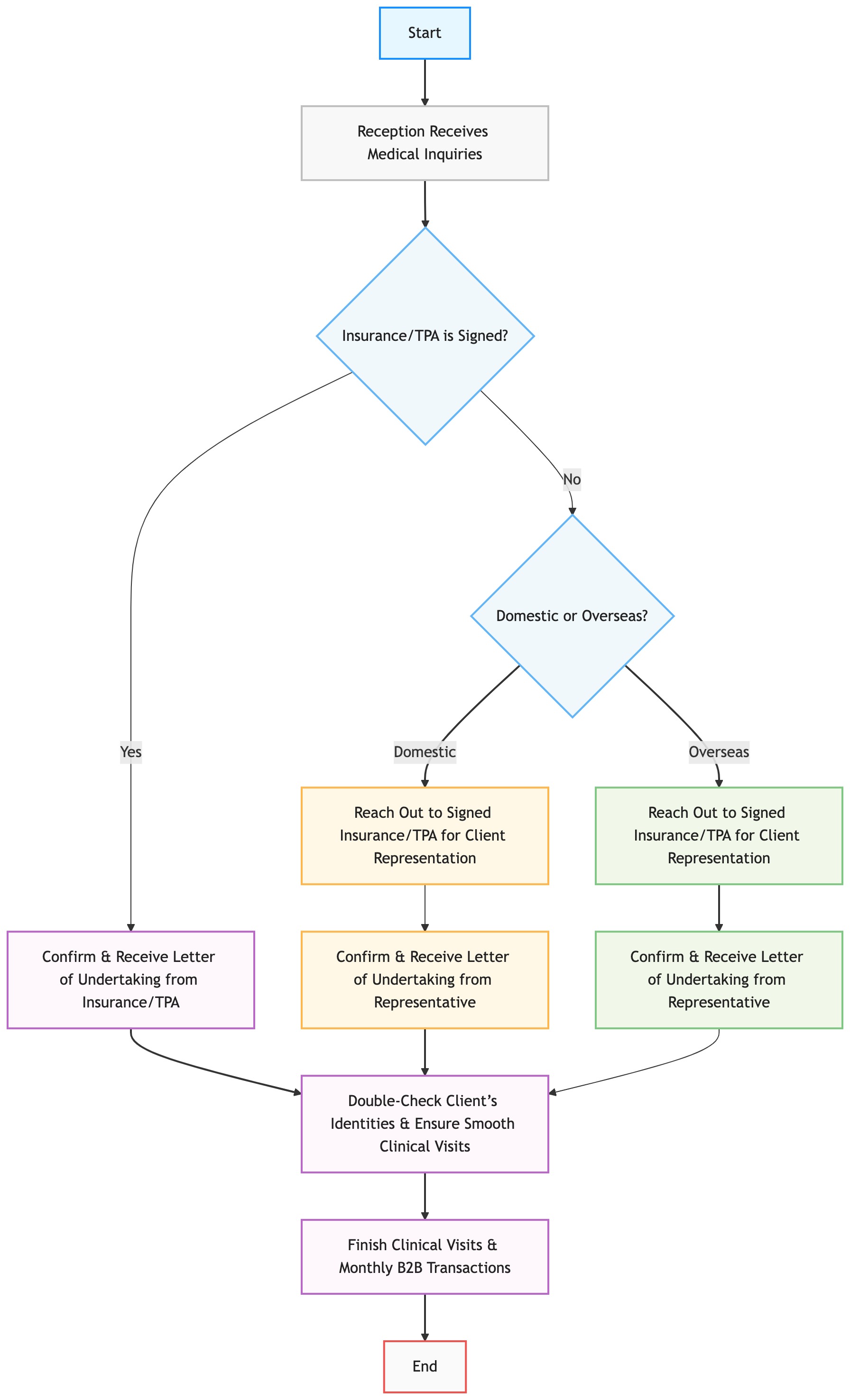
Medical Insurance & Billing
Insurance and Direct Payment Services
Insurance and Direct Payment Services